20260331《田間》香港密碼新規對媒體有何影響?
專門報導全球華文媒體相關議題的刊物
1987年4月16日,時任中國領導人鄧小平曾說過「馬照跑,舞照跳」,以此強調主權移交後的香港「50年不變」。先前出的有關賽馬媒體一文,可知道「馬還照跑」,只是今日的香港已和許多人記憶中的不一樣。
3月23日頒布的新修《香港國安法第43條實施細則》規定,授權警方可要求涉嫌危害國安的「指明人士」提供電子設備密碼,拒絕或給了虛假、誤導資料均屬犯罪,意味著給錯密碼,也會吃上牢飯。
此修改引起各方關注,香港媒體也提問,當媒體要保護消息來源而拒絕提供密碼,是否為合理辯解?這期的【熱門話題】可了解一下香港新聞工作者的看法。
另外,4月23日是聯合國教育、科學及文化組織(UNESCO)訂定的「世界閱讀日」(World Book and Copyright Day),旨在促進閱讀、出版與版權意識。這次【熱門話題】另個討論的是,台灣八旗文化總編輯富察(李延賀)在中國關押的這三年期間,出版圈有怎樣的變化和影響。
《田間》已發布《付費牆是台灣媒體存活的解方嗎?》專文,並將在4月21日刊出討論海外華文出版的專題文章。
其它將發布的文章還有:4月7日是由特約撰稿人李厚辰撰寫的文章,探討2025年出現在中國網路的「皇漢」熱潮、4月14日則是《AI帝國》(Empire of AI )作者郝珂靈(Karen Hao)專訪,這期【請教一下】是專訪內容預告;4月28日出的專文則是有關中國新聞工作者面臨的政治、法律、社會三線架構成的審查網。
非常感謝訂閱的大家,歡迎來信建議想看到的相關議題報導,並給予指教,還有把《田間》的Instagram、Threads、Matters帳號追起來,也別忘了把網站存起來。
簡恒宇
【熱門話題】
《國安法》新細則對媒體影響
3月23日,香港政府公告第二次修訂的《香港國安法第43條實施細則》,授權警察可要求涉嫌危害國安的「指明人士」提供電子設備密碼或其他解密方法,不遵從即屬犯罪,經定罪可處港幣十萬元罰款及監禁一年;提供虛假或有誤導成分的資料,經定罪則可處港幣50萬元罰款及監禁三年。
隔日,保安局長鄧炳強到立法會說明修訂內容,並於會後回覆媒體提問,其中被問到媒體若保護消息來源而拒絕提供密碼,是否屬合理的辯解理由?他僅稱,所有人都要依法交出資料,不會因職業而有不同。
《香港國安法》自2020年7月7日起生效,首次修訂增加凍結財產條文,於2023年12月15日生效。
該法第43條明文寫道,香港警務處辦理危害國安犯罪案件時,可採取現行法律准予執法部門在調查時可行使的措施,第一款為:「搜查可能存有犯罪證據的處所、車輛、船隻、航空器以及其他有關地方和電子設備。」該條文還提到,授權香港特首會同香港維護國家安全委員會,為第一款規定制定相關實施細則。
根據該法規,指明人士為被合理懷疑涉及危害國安而正被調查的人,或是警方合理相信管理或掌控相關電子設備、獲授權使用該設備、正使用或曾使用該設備、知悉有關密碼或解密方法的人。
對於這次新修規定對新聞媒體的影響,《田間》訪問了三名香港新聞工作者,其中兩名基於安全考量,與《田間》討論後,以化名方式呈現。
曾在外國媒體任職的X說,在鄧炳強回覆有關媒體保護消息來源而不給密碼的情況後,有關新規定對新聞業的影響,才感覺有「多一些」。
X提到,目前只是公布新規定,尚無實際受影響案例。但舉例來說,煽動罪已被納入國安法規中,若有天記者寫的文章被指涉嫌煽動意圖,就能要求記者解鎖電子設備,查看裡面的資料。
「我想到的潛在影響,就是還會不會有人(願意)接受訪問。」X表示,雖然受訪者是匿名,但記者的電子設備中存有資料,受訪者也會擔心有無可能之後被拿去當證據。
熟悉海外港媒的G告訴《田間》,記者一定要保護消息來源,若按照新規定,政府有權可以要求提供電子設備的密碼,就很難保護消息人士。G直言:「我們能做的就是像其他資訊安全專家所說的,住國外要回香港的話,就帶個空機,不要帶工作手機,會安全一點,這是唯一可做的事。」
「基本上,此法規一通過,斷定了我所有敏感的調查報導不能刊登,一旦刊登,就搜電腦、電話。就算用了『即焚』訊息,他要你的電話簿,已經十分足夠了。」獨立媒體《誌》(HK Feature)創辦人兼主編關震海說道。
他以2022年做的調查報導為例,其調查無牌照的非法中國混凝土公司,該公司是2016年國際調查記者聯盟(ICIJ)的《巴拿馬文件》(Panama Papers)調查對象之一,且曾有公司董事是卸任的警務處長。「若政府視上述為敏感資料,執法人員只需要調查我的電腦和手機,就知道資料來源,以及誰給我資訊,而所有『加密訊息』亦不再有用。」
「修例之後,報導將會更保守,現在我們僅刊登六至七成的調查結果,未來可能大幅度降至三至四成,謹慎處理每一項調查結果,分析風險。如非涉及重大的公眾利益,也不會冒險。」關震海強調。
少了富察的華文出版缺了什麼?
在2026年3月初的中國兩會(全國人民代表大會、中國人民政治協商會議)上,被秘密拘捕並判處三年有期徒刑的八旗文化總編輯富察(李延賀),名字再次被提起。最高人民法院與最高人民檢察院工作報告中點名此案件,且強調堅決捍衛國家安全,嚴懲台獨頑固分子。
2023年3月,富察回上海探親,就此失聯。2025年3月26日,中國國務院台灣事務辦公室證實富察因「煽動分裂國家罪」,遭上海法院一審判處坐牢三年、剝奪政治權利一年。
曾與富察共事的前八旗文化副總編輯、聲援富察連署工作小組代表王家軒表示,相識期間,未曾從富察口中聽到任何主張分裂、支持台獨的言論。2020年,富察應時任中央廣播電台總台長張正之邀主持節目《這樣看中國》。張正提到,合作之前,富察就表明:不談中國時局,談的是歷史文化。
2009年,富察在讀書共和國集團旗下創辦出版社八旗文化,致力於以多元觀點重塑對東亞歷史的理解,重要書系包括「中國觀察」、「另眼看世界」等,並出版過多部中國主題的重要著作。
八旗文化於2012年出版美國作家何偉(Peter Hessler)著作《甲骨文》(Oracle Bones, A Journey Through Time In China),接著在2013年出版其另外兩本著作《尋路中國》(Country Driving)、《奇石》(Strange Stones),這讓台灣讀者認識到何偉,也讓「非虛構」(nonfiction)文學在台灣越來越為人熟悉。
一位中國出版人P向《田間》分享,他長年以來關注八旗文化的書籍,「何偉的、許知遠的、劉仲敬的,之後更多的是東亞史、滿洲國相關的,這些書在大陸是很難買到的,只要有機會到台灣,買的很多書就是八旗文化的。」出身同行,總有一種惺惺相惜的感覺,特別是富察消失之後,另一方面則心生羨慕,「在台灣自由的環境裡,非常自由地做自己想要的圖書,是讓我們這些出版人最羨慕的。」P因安全考量,與《田間》討論後,選擇以化名呈現。
這些出版物在台灣乃至於華文出版市場,建立一塊新的知識版圖。富察曾在《報導者》為出版人而開的專欄中指出,「中國史」作為單一敘事框架的侷限,應以「內亞」(Inner Asia)的視角理解蒙古、滿洲、新疆與西藏等地區的歷史位置。
王家軒在臉書寫道,少了富察的台灣出版,會有所不同。「戰狼、新冷戰、監控國家、再教育營、灰色作戰,這幾年關於中國的書幾乎千篇一律都是這種。少了的是那些把中國史放進東亞史、世界史框架來看,用多元史料、新奇觀點來解讀中國的書。那些讓我們能真正了解中國的形成與流變、融合與更迭的書沒了。」
「他(富察)對補充或修正傳統中國史觀的理論,都充滿興趣。」王家軒接受《田間》採訪時說道,一部分原因是富察個人的滿人身分,另一部分,富察認為傳統漢人史觀,在道德上、邏輯上的許多方面,出現矛盾、說不通。
他舉例,富察曾提到清朝古裝劇《後宮甄嬛傳》中觸及的夫妻關係或感情關係,全是漢人視角,而滿人並不是這樣看待清朝皇室的婚姻關係。
這是在挑戰中國官方歷史論述嗎?王家軒不這麽認為。他說,這些多元史觀的討論,只是純粹回歸科學、回歸事實,「有新的研究告訴我們理解中國歷史的不同方法,從學術也好,興趣也好,都沒有問題。」
「我覺得八旗文化出的書,幾乎沒有是傳統史觀的。」王家軒指出,羅友枝(Evelyn S. Rawski)寫的《最後的皇族》(The Last Emperors: A Social History of Qing Imperial Institutions)及日本歷史學者岡田英弘寫的《皇帝的家書》(大清帝国隆盛期の実像 第四代康煕帝の手紙から1661-1722),都適合想認識新清史的入門者閱讀。他也推薦歐立德(Mark C. Elliott)所寫的《皇帝亦凡人》(Emperor Qianlong: Son of Heaven, Man of the World),但這本書已絕版。
歐立德與羅友枝都是研究中國和內亞史的美國歷史學者;日本歷史學者岡田英弘專門研究滿洲、蒙古歷史。
王家軒受訪時也特別強調,並不是只有八旗文化擔任出版多元史觀書籍的角色,允晨、左岸和春山等台灣出版社,也都是一份子。
春山出版總編輯莊瑞琳曾以大衛對抗歌利亞的聖經故事,形容台灣人文社科出版社在台灣出版市場的處境,而富察正是其中一位大衛,「我總覺得大衛們的故事不該這樣結束,曾有一位大衛的掙扎也不該就此淡去,那才是這個行業珍貴的記憶。」
【請教一下】
「AI基建需求大爆發」、「AI概念股強勁開高」、「AI將取代數億工作」、「不懂AI就會被時代淘汰」、「十大AI工具盤點」...... 這些是我們常見的與AI有關的文章主題。不過在AI浪潮席捲世界之際,美國科技記者郝柯靈(Karen Hao)潛入海潮之下,探問這個瘋狂推進的產業背後,在無人聞問的地方,人們付出了什麼代價去成就這個「新世界」?
OpenAI是AI軍備競賽的頭號領軍者,郝柯靈則是最早鉅細靡遺報導這間公司的記者之一。早在OpenAI還名不見經傳時,她作為《麻省理工科技評論》(MIT Technology Review)的資深記者,觀察到這間公司的野心漸漸偏離初衷。她之後在七年間採訪了內部員工、合作夥伴與各方專家,超過300篇採訪內容成爲《AI帝國》一書的深厚基礎。
田: 您希望讀者在這本書中獲得的最重要訊息是什麼?
郝: 我希望傳達的核心訊息是:科技的走向,從來不是命中注定的。
人們常說:「世界變了,我們只能去適應。」但在矽谷,我從來沒聽過這句話,矽谷的人們說的是:「我們來創造新世界。」他們擁有一種主動的能動性,而事實上,所有人都應該有這種意識——未來的樣貌,完全取決於我們自己的選擇。如果你甘願接受矽谷人們鋪設好的那條路,那當然,那就是我們唯一能得到的未來。
我還想傳達的第二個觀點是,很多人有一種想法,認為為了經濟利益、為了所謂的矽盾(silicon shield),我們就必須接受某種程度的失去,必須默認自然資源被掠奪、勞工權益受損,好像這是不得不付出的代價。但我認為,我們永遠不應該理所應當地接受這些。
一旦我們接受了,就永遠不可能走向一個更公平的世界。但只要我們拒絕接受這個邏輯,作為個人和集體,每天持續地朝著那個更好的方向前進,哪怕一小步,這才是唯一可能抵達的路徑。我不是說這會很容易,也不保證一定能成功,但如果我們不去做,就永遠沒有機會;如果我們去做,至少還有一線希望。
郝柯靈接受《田間》專訪,分享撰寫《AI帝國》的心路歷程、她對記者工作本質及AI發展如何影響人類未來的看法。敬請期待將於4月14日發布的完整專訪。
【參考工具】
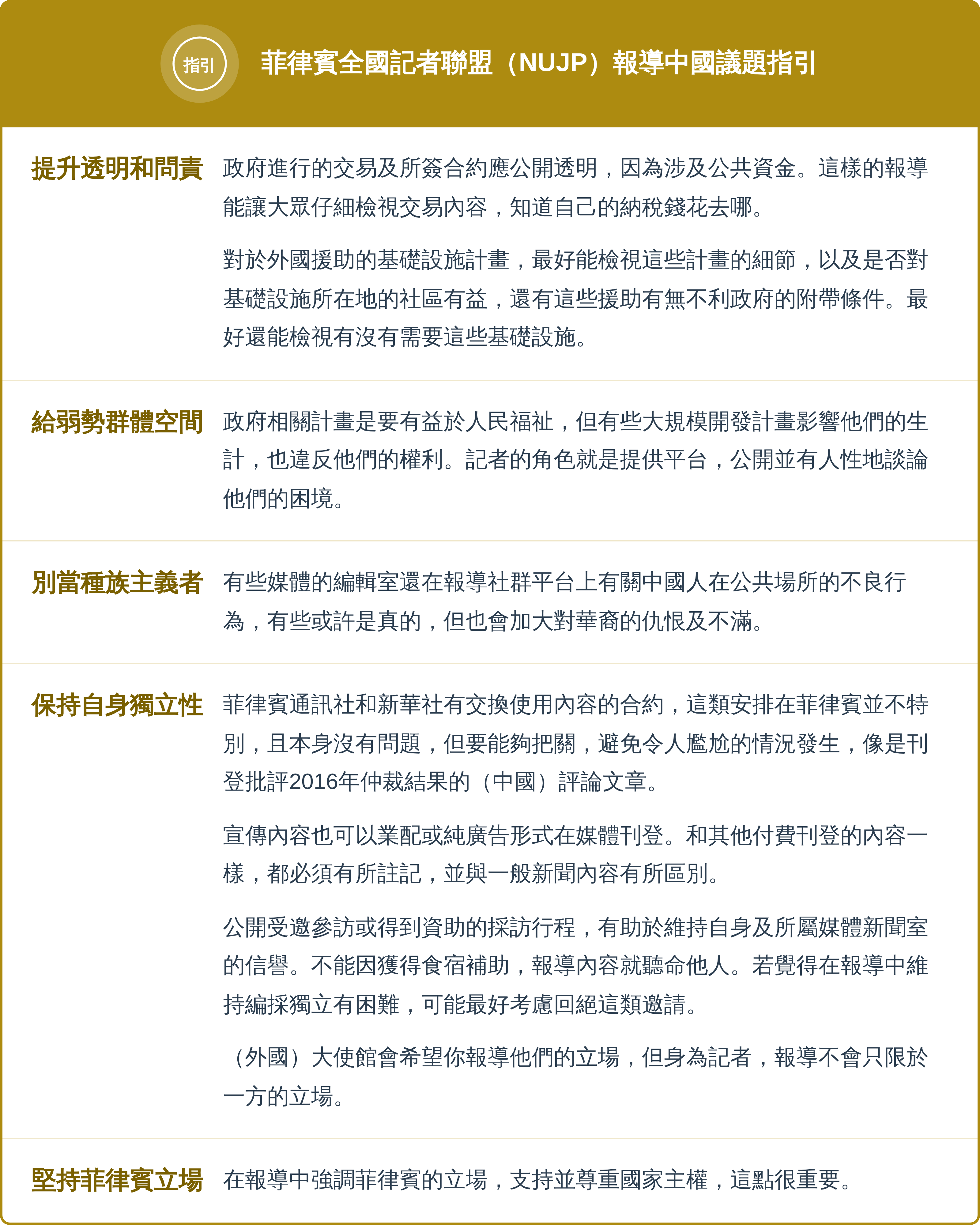
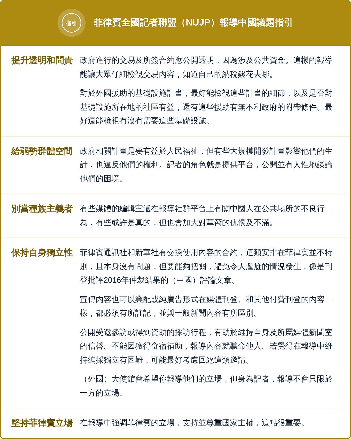
菲律賓和中國因南海(西菲律賓海)問題,近年雙邊關係持續緊張。《田間》摘譯菲律賓獨立記者 Regine Cabato 發表在路透新聞研究所(Reuters Institute for the Study of Journalism)的文章,提到現任總統 Ferdinand Marcos Jr. 推行「透明策略」(transparency strategy),允許記者隨行報導政府的海上任務。
Regine Cabato也在文中表示,菲律賓全國記者聯盟(NUJP)有發布報導中國議題的指引。
該指引在2022年發布,NUJP指出,COVID-19疫情期間,中國和他國媒體的互動一度暫停,但隨著疫情緩和,相關限制鬆綁,加上同年5月舉行菲律賓總統大選,因此為媒體報導、撰寫中國議題及其宣傳和政策時,給出相關建議。
分享該指引的重點在於,這些建議值得參考,且不是只在報導中國相關議題時才適用。《田間》摘要重點製成以下表格。
【業界動態】
PJF@HKBU計畫申請4/13截止
第五屆香港浸會大學新聞工作者訪問學人(PJF@HKBU)計畫申請截止日為4月13日。
在香港具規模的新聞機構工作五年以上的全職新聞工作者,或定期為香港新聞機構撰稿者均可申請,但須由任職機構的管理層提名。自由作家、兼職撰稿人不具申請資格。成功申請者可獲得休假津貼,額度視原有薪資及工作資歷而定。
《端傳媒》徵人
《端傳媒》3月25日公開徵才,職缺包括負責會員相關專案的受眾製作人(Audience Producer)、即時新聞記者(Daily News Reporter),以及精通粵語的兼職端聞音頻製作人(Podcast Producer)。
《字花》118期「大埔故事」重新出刊
香港文學雜誌《字花》於3月20日預告118期的「大埔故事」即將重新出版。該刊原應於1月出版,因為使用流淚少年特寫照作為封面,卻未取得當事人同意,引發倫理爭議,董事會最終決定此封面版本不出刊。
《字花》再次針對原封面致歉,重新製作封面設計與專題,也感謝各界讀者的真誠反饋與批評,強調在未來編輯工作中,會更加審慎而包容。
《無本》與CathayPlay合作
馬來西亞電影雜誌《無本》3月23日宣布,將與華語獨立電影串流平台CathayPlay合作,每月在該平台推薦一部馬來西亞華文電影。
《無本》創刊於2018年,是以中文書寫的年刊,內容以採訪本地電影工作者,記錄當下的在地電影風景為主。
CathayPlay成立於2019年,致力於展示華語獨立電影多樣性與豐富性的串流平台,收錄包括華語、粵語以及各地方言的作品。除此之外,CathayPlay也從事教育DVD發行、出版華語獨立電影相關的書籍、雜誌。
鏡文學開設「文學新聞」專欄
鏡文學網站於3月24日開始經營新欄目「文學新聞」,週一至週五每日分享國內外的文學新聞,第一篇是由鏡文學設計顏一立所撰寫的《文學手稿的價值:一堂從楊牧手稿展開的法律課》。該欄目是由過去一年鏡文學總主筆徐淑卿執筆的文化專欄延伸而來。
鏡文學是《鏡傳媒》旗下子公司,於2017年4月成立。鏡文學旗下發展多個品牌,包括圖書出版、聲音內容平台(鏡好聽)、影視製作公司(鏡好看)以及創作課程(說故事學院)。
新任《解放日報》副總編輯已上任
劉永鋼在2003年曾參與上海報業集團旗下《東方早報》的成立,2013年出任該報總編輯,隔年開始推動併入《澎湃新聞》;2016年出任上海東方報業有限公司總裁、《澎湃新聞》總編輯。
《東方早報》已在2017年停刊。上海報業集團是中國共產黨上海市委員會直屬事業單位,而《解放日報》為中共上海市委機關報。
另外,第六屆海峽兩岸青少年新媒體高峰論壇於2019年6月在中國福建廈門舉行,劉永鋼是與兩岸青少年面對面交流的媒體人之一。
南洋理工大學傳播學院創院院長辭世
台灣的政治大學新聞系校友、新加坡南洋理工大學(NTU)傳播學院創院院長郭振羽3月23日與世長辭,享壽85歲。
郭振羽取得美國明尼蘇達大學(University of Minnesota)博士學位後,到威斯康辛大學(University of Wisconsin)任教。1973年,他應聘到新加坡執教,並於1982年歸化為新加坡公民。
1990年,郭振羽創立國際期刊《Asian Journal of Communication》;1992年出任NTU傳播學院首任院長。他2010年自NTU退休,獲頒終身榮譽教授頭銜。2012年,他創立新加坡社科大學(SUSS,時為新躍大學)中華學術中心,並擔任首任主任至2016年。






